Capacitor Is Open For Dc
Switched Capacitor Negative Dc To Negative Dc Voltage

Behavior Of Capacitor With Infinite Capacitance At Steady

E50 Series Upe Inc
Why Does A Capacitor Block Dc But Pass Ac Quora

Mean Well Mpt 45b

Rsd Academy Learn For Free Electronics Technology Dc
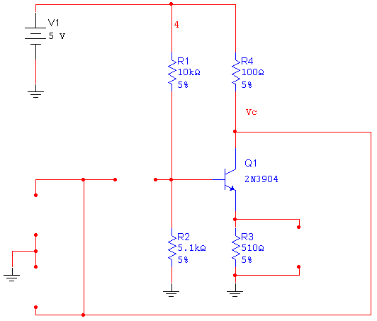
Configuring A Dc Operating Point Analysis In Multisim

0 015uf 100v Radial Polyester Box Capacitor 222237021153 Vishay Bc Components
Capacitors 101 Ifixit

Series And Parallel Capacitor Circuits

Dc Circuits Containing Resistors And Capacitors College

1pcs Audiophiler Axial Mkp 22uf 250v Dc Hifi Diy Audio Grade

Partsim

Dc Link Power Capacitors Archivi Icar
Cascade Of Pv Field Dc Bus Buffer Capacitor H Bridge
Comments
Post a Comment