Capacitor Meter Ic

Solved A Digital Voltmeter Of Internal Resistance R Is Us

Solved A Digital Voltmeter Of Internal Resistance R Is Us

Capacitor Leakage Current Ir Meter Clc Ir Meter Chroma

Capacitor Leakage Current Ir Meter Clc Ir Meter Chroma

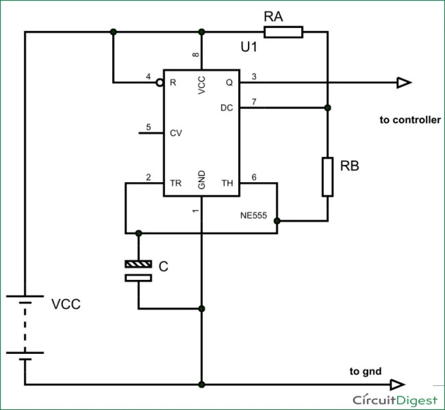
Capacitance Meter With Pictures Instructables

Capacitance Meter With Pictures Instructables


Capacitance Meter With Pictures Instructables
High Res Cap Meter By Romanblack

High Res Cap Meter By Romanblack

Mas6510 Capacitive Sensor Signal Conditioner Ic Micro

Mas6510 Capacitive Sensor Signal Conditioner Ic Micro

Edn Precision Capacitance Meter Francesc Casanellas

Edn Precision Capacitance Meter Francesc Casanellas

Mg328 Transistor Tester Inductance Capacitance Meter Esr Meter Pro

Mg328 Transistor Tester Inductance Capacitance Meter Esr Meter Pro

Arduino Capacitance Meter

Arduino Capacitance Meter

Capacitance Meter

Capacitance Meter

Build Your Own Esr Meter

Build Your Own Esr Meter

Simple Esr Meter Circuit Homemade Circuit Projects

Simple Esr Meter Circuit Homemade Circuit Projects

How To Build A Simple Analogue Capacitance Meter

How To Build A Simple Analogue Capacitance Meter

Pin On Circuits

Pin On Circuits

Arduino Capacitance Meter Circuit Diagram And Code

Arduino Capacitance Meter Circuit Diagram And Code

Use This Capacitor Tester To Find Leaky Capacitors Quickly

Use This Capacitor Tester To Find Leaky Capacitors Quickly

Comments

Popular posts from this blog

Capacitors In Parallel Circuit

Capacitors Amazon

Capacitors Charge Sharing